
Flujo de Potencia
En Raien Servicios confiamos en ETAP, ya que el software ofrece un módulo de Flujo de Carga que realiza análisis de flujo de potencia y cálculos de caída de tensión con resultados precisos y confiables.
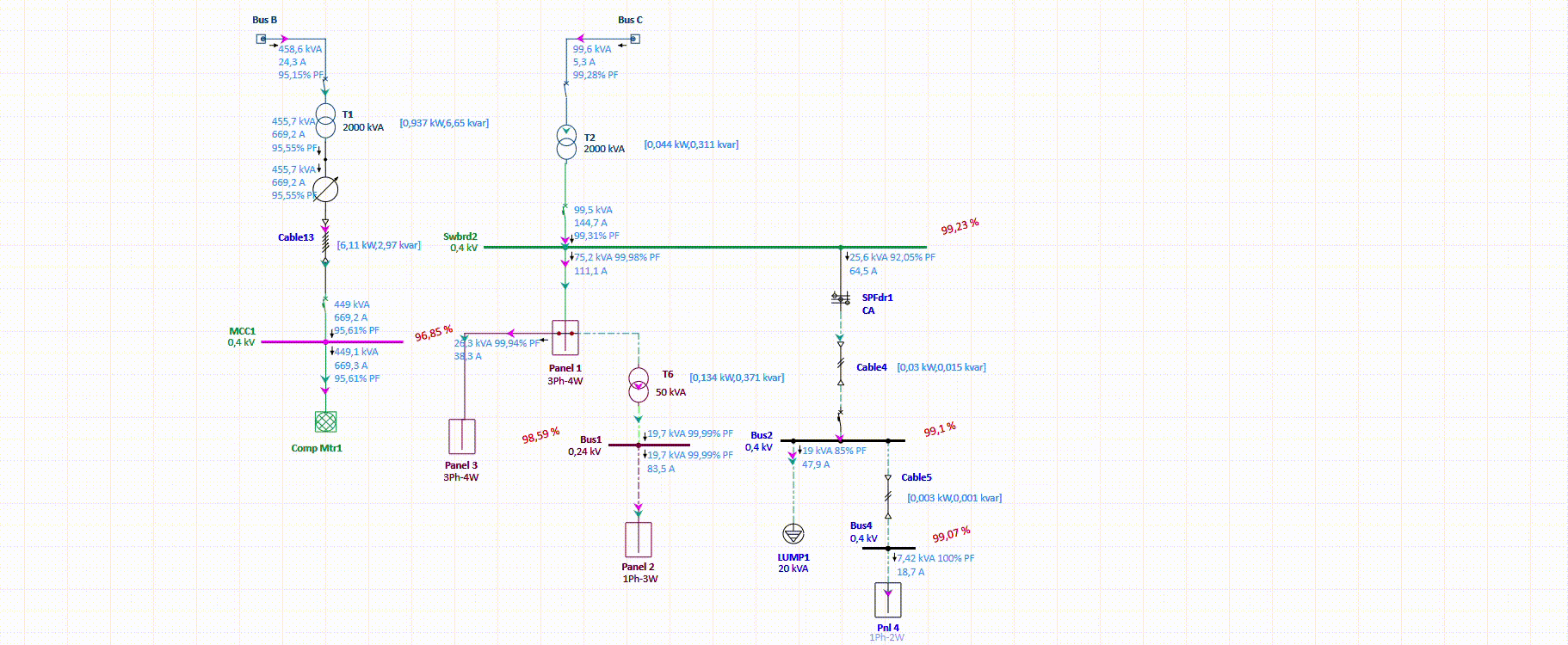
Este módulo calcula tensiones eléctricas de bus, factores de potencia, corrientes y flujos de potencia en todo el sistema eléctrico.
Ejecutar un análisis de flujo de carga tiene varias ventajas importantes:
- Estudio de Caída de Tensión: Calcula la caída de tensión en diversos elementos de interconexión como cables, líneas de transmisión, transformadores, etc.
- Corrección del Factor de Potencia: Permite ajustar el factor de potencia para mejorar la eficiencia del sistema.
- Evaluación Automática de Dispositivos: Diagnostica automáticamente los equipos y emite alarmas/advertencias cuando existen equipos tales como barras, transformadores o cables excedidos en su capacidad de carga.
- Operación segura y eficiente del sistema eléctrico: El objetivo principal del análisis de flujo de carga es asegurar que el sistema eléctrico opere de manera segura, confiable y eficiente.
- Minimización de pérdidas de energía y costos operativos: Permite garantizar que la demanda de energía eléctrica sea satisfecha en todo momento y minimizar las pérdidas de energía y los costos operativos.
- Determinación de flujos de potencia: Permite determinar los flujos de potencia activa y reactiva en una red eléctrica.
- Determinación de tensión: Permite determinar las tensiones en las barras de una red eléctrica.
- Cálculo de pérdidas: Permite calcular las pérdidas en una red eléctrica.
- Planificación de sistemas: Permite estudiar las alternativas para la planificación de nuevos sistemas o ampliación de los ya existentes.
- Evaluación de efectos de reconfiguración: Permite evaluar los efectos de reconfigurar los circuitos de un sistema eléctrico de potencia (SEP), por ejemplo, ante la pérdida de una línea de transmisión.
- Dimensionamiento de conductores: Permite conocer las corrientes y con ello dimensionar correctamente el
conductor en función de capacidad. - Evaluación de efectos de pérdidas temporales: Permite evaluar los efectos de pérdidas temporales de generación o de circuitos de transmisión.
Estas ventajas hacen que el análisis de flujo de carga sea una herramienta fundamental en la planificación y operación de sistemas eléctricos de potencia.